Fiserv

During my first semester of the Georgia Tech HCI program, I collaborated with my team and our industry sponsor, Fiserv, to research and design a mobile application to address wealth inequity for adults of low socioeconomic status.

Length
August - December 2021
Role
Lead Designer
Support Researcher
Team
Ejeh Okorafor
Nathalie Ye
Bingrui Zong
Tools
Adobe Illustrator
Figma
Miro

Summary

Problem

The rampant wealth inequity experienced by adults of low socioeconomic status (SES) in the United States limits their financial opportunities throughout life. This presented the opportunity to engage in the process of research and design to understand and provide for the financial assets and needs of this vulnerable population.

Solution

Seeing Green is a mobile savings visualization platform that addresses wealth inequity experienced by adults of low SES in the United States. It accomplishes this by promoting long-term financial goals, encouraging beneficial savings habits, and rewarding savings progress with positive encouragement and data visualizations.

Define

Throughout the US, adults of low socioeconomic status earn less income and experience financial volatility with their wages. Many are inhibited from financial knowledge, which further limits the ability to increase wealth. These circumstances leave people in a cycle of financial instability that perpetuates wealth inequity as it decreases overall opportunity. Due to these unjust circumstances, my team and I were passionate about using this opportunity to gain deeper understanding of the wealth inequity of low SES adults to provide more financial opportunity and wealth equity.

How might we address widespread wealth inequity faced by adults of low socioeconomic status?

Research

Competitive Analysis

Goals

Understand features and trends of leading financial applications to develop next stages of design and research

Methods

Analysis of 4 prominent financial apps selected based on advisement received from team members at Fiserv

Findings

Homogeneity in current financial applications creates the opportunity to develop a solution to addresses people of low SES

Cash App

Cash App Icon

Chime

Chime Icon

Dave

Dave Icon

Robinhood

Robinhood Icon

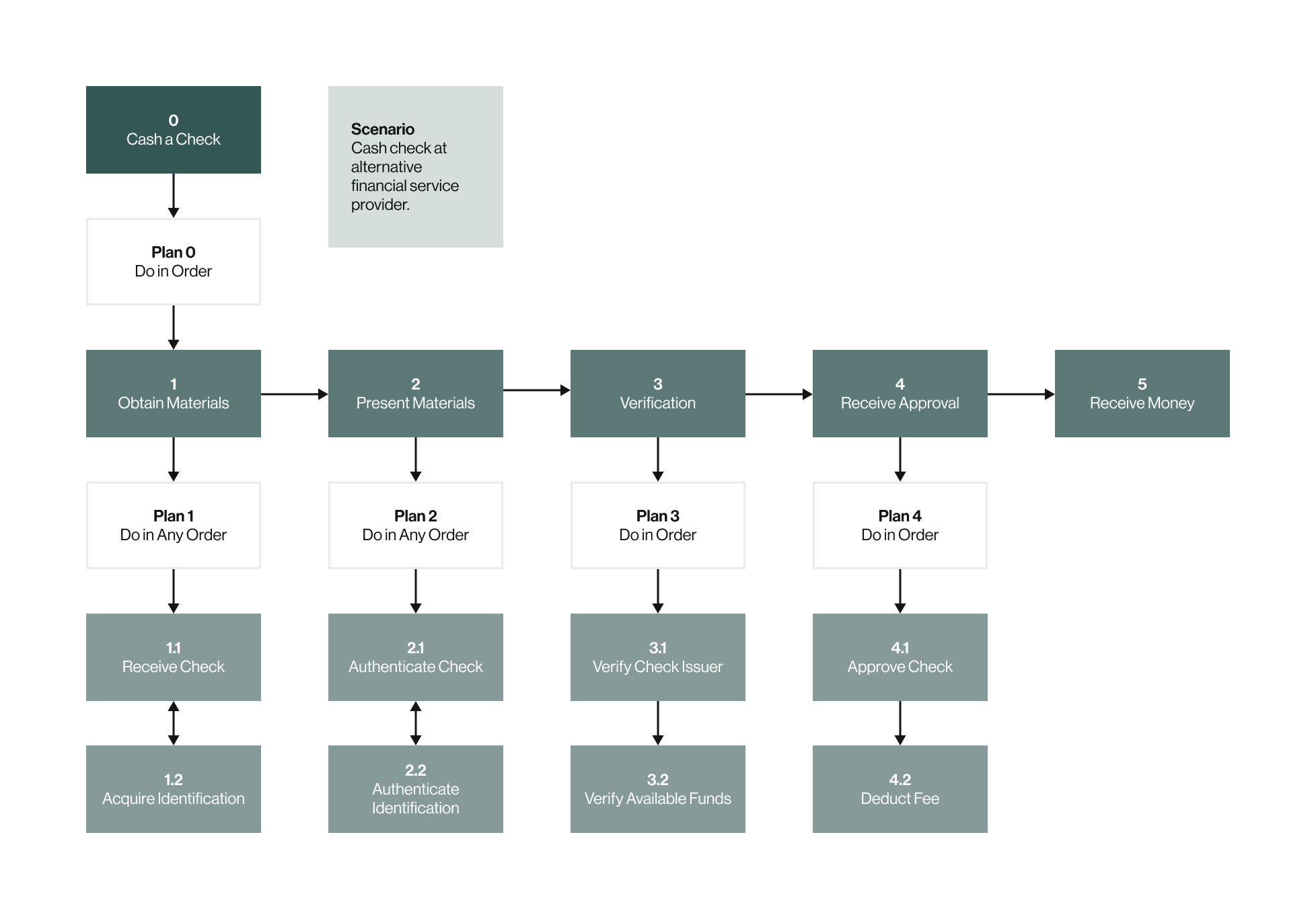
Task Analysis

Goals

Understand how people navigate alternative financial services and potential difficulties they encounter in this process

Methods

Hierarchical analysis of payday loans and check cashing by interviewing employees at businesses that conduct these services

Findings

Confusingly predatory nature of alternative financial services further wealth inequities faced by people from low SES backgrounds

Interviews

Goals

Gain in-depth insight into the attitudes, beliefs, and experiences related to financial services amongst our target population

Methods

3 semi-structured remote interviews with adults of low SES recruited based on their responses to postings on Craigslist

Findings

Specific attitudes and beliefs about financial services and insight into the financial experiences of their day-to-day lives

Findings

After concluding research practices, I led aggregating information and findings from each research method. Through this aggregation process, we distilled overall research findings into these essential points.

1

Convenience

Adults of low SES want financial services to be convenient

2

Investment

Adults of low SES have limited investments, but want to invest

3

Knowledge

Adults of low SES want accessible financial knowledge

4

Lack of Trust

Adults of low SES are not trusting of financial institutions

5

Mobile Access

Adults of low SES utilize mobile devices for financial activities

6

Quality of Life

Adults of low SES save for the future to increase quality of life

7

Self Awareness

Adults of low SES are self-aware of their financial understanding

8

Transparency

Adults of low SES desire transparency in financial services

Design

Requirements

To initiate design process, I next led translating research findings into actionable design requirements. These were the guiding factors through the conception, development, and evaluation of the solution.

Convenient

Simple to use to not be obtrusive in daily financial practices

Encouraging

Provide encouragement as users strive to achieve financial goals

Growthful

Help achieve stability and growth to achieve financial goals

Mobile

Mobile-based to integrate with current financial interactions

Respectful

Respect abilities and knowledge to not be condescending

Supportive

Support pursuits to meet financial goals, even during difficulties

Transparent

Transparent in operations to establish trust in daily usage

Visual

Utilize visualizations to convey information to clearly understand

Concept Sketching

Following the establishment of design requirements, I facilitated brainstorming in which each member shared ideas, which were expanded upon by other members. Through this ideation process, we refined our initial ideas into 8 concepts.

Bank Friends Concept

Bank Friends

Mobile financial service with direct interaction to assist users

Bolt Concept

Bolt

Service that provides an encrypted token to increase financial security

Finance Fantasy Concept

Finance Fantasy

Role-playing game that simulates investments using real-world data

Life Jacket Concept

Life Jacket

Service to help difficult financial histories get back on track

Mattress Concept

Mattress

Service that securely stores money without opening a bank account

Money Talk Concept

Money Talk

Application that teaches terms to improve financial knowledge

Seeing Green Concept

Seeing Green

Application that encourages savings through visualizations

Sleep Tight Concept

Sleep Tight

Application that puts minds at ease from financial worries

User Flow

After assessing and selecting a design concept, I next establishing the user flow. The user flow was essential to developing the wireframes, design system, and prototype.

Wireframes

Once the user flow was established, I facilitated cooperative development of low-fidelity wireframes that execute the flow. These wireframes served as the basis for developing the operational prototype.

Design System

Upon completing wireframing the central user flow, I guided establishing a design system to apply to the wireframes to increase the fidelity of the prototype.

Color

Iconography

Seeing Green Iconograpghy

Logomark

Seeing Green Logomark

Typography

Seeing Green Cabinet Grotesk Font
Seeing Green General Sans Font

Prototype

Following the development of our design system, I applied the established guidelines to our wireframes and assigned prototype interactions to develop a mid-to-high fidelity prototype to demonstrated core functionality.

Visualization

Seeing Green provides visualizations that evolve as users save to reach financial goals. These visualizations offer representation of what users strive towards to supporting their motivation.

Encouragement

Seeing Green encourages saving to achieve financial goals. Respectful and affirming language inspires achieving goals while reducing stress and disenchantment with finances.

Foresight

Seeing Green tracks savings history to show progress towards financial goals. By understanding savings history, users gain foresight for future financial behaviors and goals.

Reflect

Vulnerable Communities

I am proud to have contributed to this solution my teammates in conjunction with Fiserv. It was quite difficult to research and design a solution for a vulnerable and underrepresented community, but the work was fulfilling as it has the potential to enact meaningful change. This project provided a sense of purpose understanding and designing a solution that is vital to the wellbeing of our society.

Financial Equality

By promoting long-term financial goals, encouraging savings habits, and rewarding progress with positive encouragement and data visualization, Seeing Green establishes financial stability for those who have been disenfranchised. The establishment of financial stability amongst adults of low socioeconomic status is a vital step towards rectifying wealth inequity and creating financial opportunities for all.